联系我们
- 电话/微信:18520902353
- 客服QQ:3597831168
- 邮箱:info@wemaxnano.com
- 地址:广东省佛山市南海区狮山镇长兴西路12号建发风梅岭产业园9号楼
尊敬的各位合作伙伴及行业同仁:
由中国产业用纺织品行业协会联合上海工程技术大学、东华大学共同主办的
“第四届静电纺丝非织造材料大会” 将于2026年4月10–12日在上海召开。本届大会以“聚势、链动、汇智”为主题,围绕静电纺丝技术的发展趋势、关键科研成果及产业链协同展开深入交流,重点关注技术转化与应用落地,为科研机构与产业端搭建高效对接平台。
佛山微迈将参加本次大会,并重点关注静电纺丝产业化与规模化应用,围绕能源、过滤、医疗、功能材料等实际应用场景展开深入交流。对于正在推进中试或产业化的团队,本次会议也是一次难得的对接与交流机会。欢迎各位参会期间与我们现场沟通项目需求、探讨工艺放大路径及设备选型方案,也可提前联系预约交流时间。以下为会议信息概览。
大会学术委员会主任:俞建勇
副主任:程博闻
委 员:白杰 陈代荣 陈苏 陈志钢 代云茜 邓红兵 丁彬 董相廷 方剑 侯豪情 蒋少华 焦丽芳 康卫民 蓝广芊 李从举 李昱昊 韩广萍 刘呈坤 刘勇 刘雍 刘天西 刘延波 卢晓峰 龙云泽 莫秀梅 潘凯 齐学申 覃小红 邵长路 王策 王林格 王威 王树涛 王先锋 魏取福 杨大祥 杨卫民 于晖 余彦 袁晓燕 杨冬芝 张克勤 张莹莹 赵兴雷 赵勇 郑煜铭(以姓名拼音排序)大会主席:俞建勇
大会执行主席:许开宇 丁彬 李桂梅
大会副主席:侯豪情 杨卫民 张克勤
大会秘书长:辛斌杰 王先锋 符芬
组织委员:杜丽瑛 高伟洪 黄景莹 焦文玲 李冠志 林燕燕 刘东明 刘力 陆春红 欧康康 曲洪建 孙蓓蓓 孙光武 王斐 王宁 王宁(小) 吴佳佳 徐丽慧 徐瑶 杨群 印霞 张欣欣 郑元生 周志鹏(以姓名拼音排序)
主办单位:中国产业用纺织品行业协会
承办单位:上海工程技术大学 东华大学 中产协静电纺丝非织造材料专业委员会
协办单位:泉州纺织服装职业学院 北京化工大学 松江大学城科创源 全国纺织服装行业数字经济产教融合共同体 江南大学 苏州大学 青岛大学 西安工程大学 天津工业大学 北京服装学院 上海第二工业大学 武汉纺织大学 浙江理工大学 中原工学院 Advanced Fiber Materials期刊 新疆智能与绿色纺织重点实验室等
媒体支持《纺织服装周刊》《中国纺织》中国纺织经济信息网


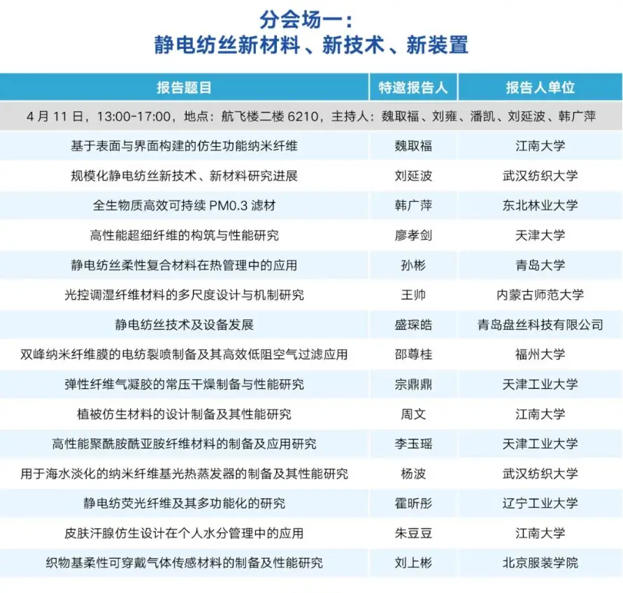
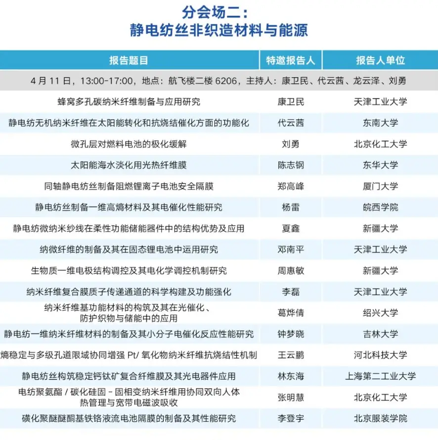
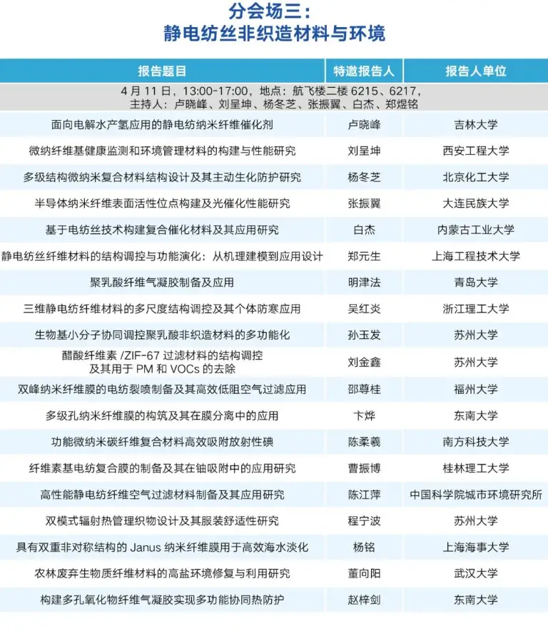
分会场报告仍在更新增加中,具体安排以会议手册为准





会议时间:2026年4月10~12日
会议地点:上海工程技术大学松江校区(松江区龙腾路333号)
注册时间地点:
4月10日 14:00-20:00,上海松江榕港万怡酒店
4月11日 08:00-08:50,上海工程技术大学松江校区图书馆


联系客服二维码

纳米纤维及其应用